需要咨询或帮助吗?
添加微信
工作时间:人工:8:00 AM – 6:00 PM;智能客服:7*24*365
首页
关于
联系我们
产品
矩阵推客
实时
机器人状态
服务器状态
工具
开源项目
致谢
文档
矩阵推客文档
更新说明
支持平台
视频教程
工具文档
下载
搜索
搜索
2025年6月02日
工具文档
王峰文
2025年6月02日
点击数:264
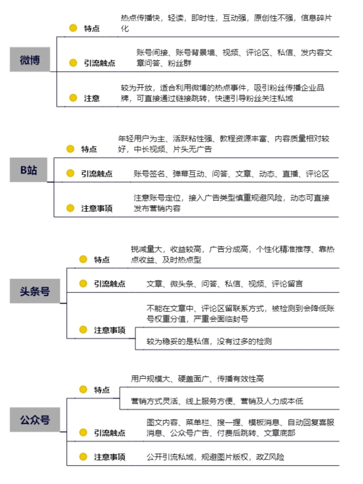
10大平台的运营技巧_干货分享
10大平台的运营技巧_干货分享
上一篇文章: 小红书和抖音的营销区别,你知道吗
上一页
下一篇文章: 5步轻松搞定矩阵账号搭建
下一页
Ratings
(0)
相关内容
6步打造个人IP!个人IP打造步骤
2025年6月02日
获客学习_用户痛点_痒点_爽点_干货分享
2025年6月02日
24种加爆好友方法_获客策略
2025年6月02日
私域朋友圈运营策略_获客技巧
2025年6月02日
私域朋友圈运营策略
2025年6月02日
私域获客咨询_10大平台的运营技巧
2025年6月02日
搜索
Sign In
首页
关于
联系我们
产品
矩阵推客
实时
机器人状态
服务器状态
工具
开源项目
致谢
文档
矩阵推客文档
更新说明
支持平台
视频教程
工具文档
下载